
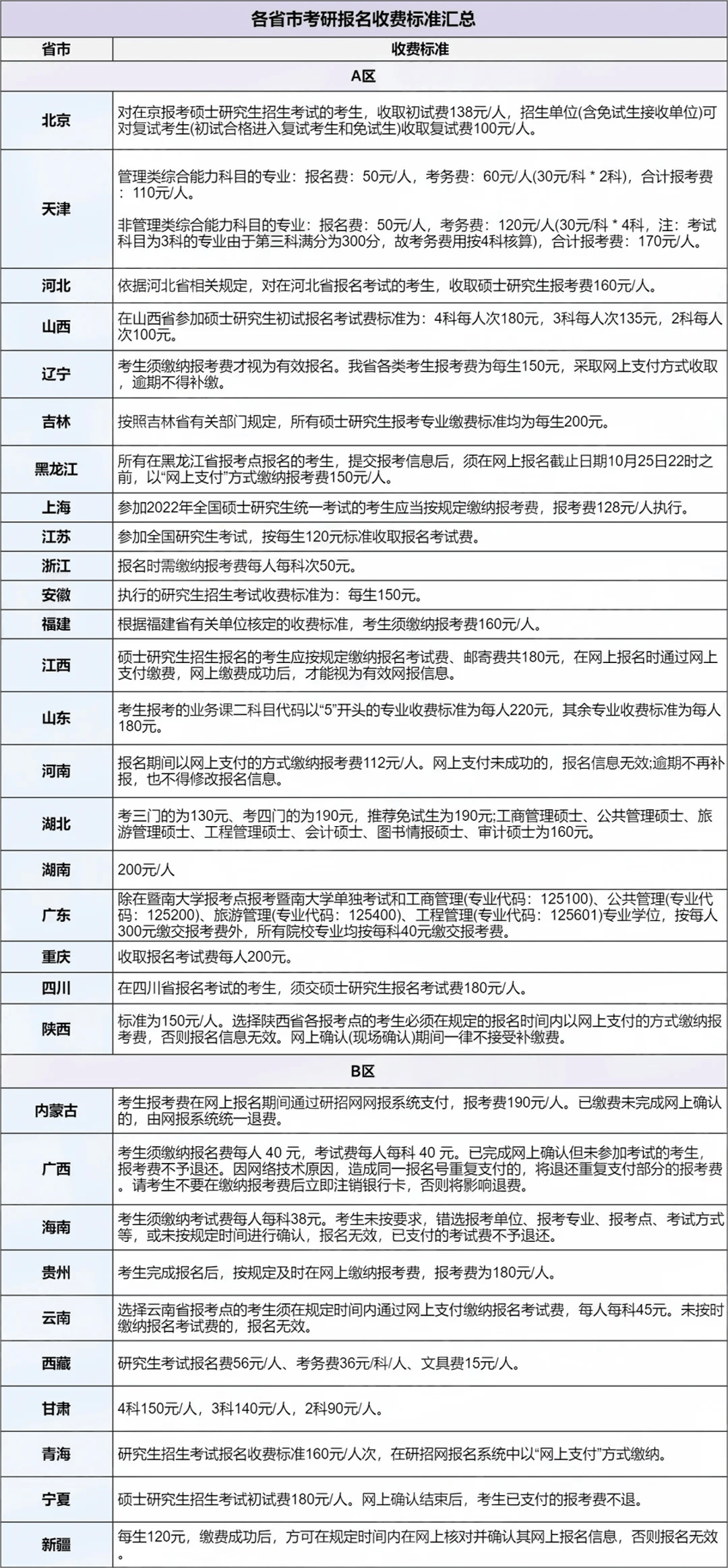
考研报名的缴费方式一般有两种,一种是网上支付,另一种是银行汇款。一些省份还提供了现场缴费的方式。 在缴费前,考生需要认真核对自己的个人信息...

居民医保(2025) 集中缴费倒计时22天!为什么要设置居民医保的连续参保激励政策? ...

对于许多拥有闲置房源的房东来说,通过 Airbnb(爱彼迎)短期出租房屋已成为一种常见的资产运营方式。不过,由于不少房东对平台规则不够熟悉,实际操作...

,采用前沿人工智能技术,综合提升智能安全运作中心(AI SOC)整体效能,提供更快、更准...

华东师范大学公共管理硕士(MPA)学位授权点是全国首批试点招收和培养公共管理硕士的单位,2006年在全国首批MPA试点院校评估中被评定为优秀。 ...

为普及法律通识,官方微信公众号推出《法通识》栏目,以法院人专业的视角梳理、解答日常生活中常见法律问题,以供参考。 在这个追...

参加深圳职工基本医疗保险、居民基本医疗保险的人员在享受基本医疗保险待遇的基础上享受大病保险待遇,参保单位和参保人无需另行缴费。 需...

电机测试底板多采用铸铁铸造工艺,若过程控制不当,易产生缩孔、裂纹、夹渣等问题——这些问题...

在竞争激烈的商业环境中,ISO 9001 认证已成为企业提升质量管理水平、增强市场竞争力的重要手段。 对于广东深圳的企业而言,获得这一认证...

1.股权转让过程中涉及的税费申报是近年来税务机关关注的重点。各地税务局陆续下发文件要求股权转让时要经过税务核查。 2.股权转让时,即使是0...